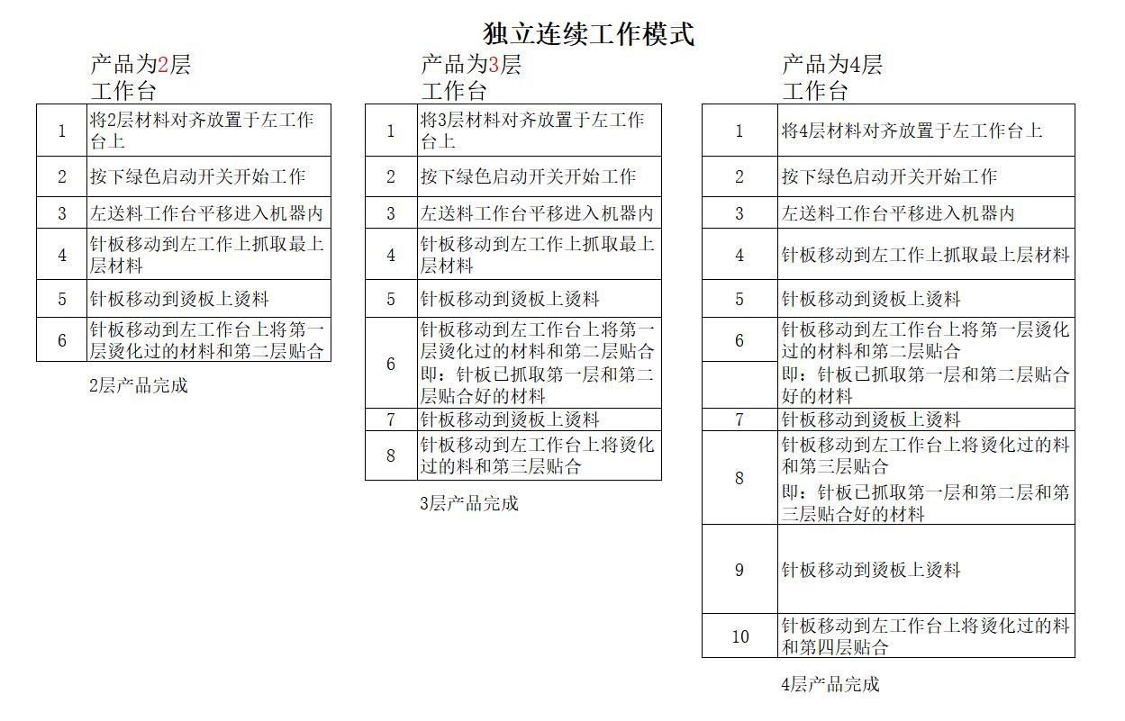
珍珠棉设备资讯 相关栏目: 贸隆头条 | 珍珠棉设备资讯 (伺服针板)双工位粘合机-独立模式工作步骤 2022.06.22 业务 字号 + - 返回列表 (伺服针板)双工位粘合机-独立模式工作步骤 : 左右工作台可以单独工作,谁的料放好就可以按绿色按钮开始工作,并不是左工作台工作一次,右工作台工作一次,也可以左工作台连续工作几次再轮到右工作台。机器以接到绿色工作指令时间为准。左工作台放好材料可以按绿色开关开始,右工作台放好材料可以按绿色开关开始工作,工作台放好材料就可以按开始,不受先后的影响。 了解更多资讯请关注微信公众号 珍珠棉深加工设备资讯 上一篇直切机的磨刀砂轮机构 下一篇(伺服针板)双工位粘合机混合模式 新动态 2023-08-05全自动四轮直切机安装③ 2023-08-05全自动四轮直切机安装② 2023-07-26全自动四轮直切机安装① 2023-03-16怎么让直切机的刀带使用更长久 2023-03-15为什么你的直切机老是断刀呢 相关新闻 2023-03-13怎么选购一台合适的直切机 2023-02-17珍珠棉设备常说的三件套是指那三件设备 2022-11-19直切机机台的尺寸 2022-11-09珍珠棉贴合的方式 2022-11-03全自动珍珠棉横竖分切机做的一次小升级 推荐产品 L粘合机 珍珠棉粘合机 开槽机 热熔胶上胶机 珍珠棉粘框机 珍珠棉冲裁排废一体机 珍珠棉EPE排废料机 珍珠棉自动调刀分切机